高齢者との心をつなぐコミュニケーション

介護を学びたい
先生、「高齢者コミュニケーター」って、高齢者を介護する人になるための資格ですか? 介護と介助の違いがよくわからないのですが…。

介護の研究家
いい質問だね。高齢者コミュニケーターは、より良いコミュニケーションを通じて高齢者の生活の質を高めるための資格だよ。介護と介助はどちらも高齢者を支えるものだけど、介護は生活全般の支援、介助は特定の動作の補助を指すんだ。

介護を学びたい
なるほど。例えば、食事を準備したり、服を着替えさせたりするのは介護で、階段を上る時に手すりを持ってもらうのは介助、という感じですか?

介護の研究家
その通り!よく理解できたね。高齢者コミュニケーターは、介護や介助を行う際に、高齢者の気持ちにより添い、信頼関係を築くためのコミュニケーション技術を学ぶんだよ。
高齢者コミュニケーターとは。
『高齢者と気持ちを通わせる人になるための方法』(話し方や聞き方といった、すぐに使える会話の技術を学ぶことで、お年寄りとより深く分かり合えるようになります。お年寄りの世話をする上で一番大切なのは、お互いに信じ合える関係を作ることです。お年寄りの気持ちを理解するには、会話を通してやり取りすることが欠かせません。)について
高齢者との信頼関係

高齢者の方々を支える上で、土台となるのは揺るぎない信頼関係です。この信頼関係は、言葉だけで築かれるものではありません。表情やしぐさ、何よりも大切なのは相手への深い共感です。人生の大先輩である高齢者の方々は、豊かな人生経験の中で、それぞれに固有の価値観や考え方を育んでこられました。そのため、型にはまった対応ではなく、一人ひとりの個性やこれまでの歩みを尊重し、丁寧に接することが大切です。
信頼関係を築く道は、時間と労力を惜しまないことに始まります。高齢者の方々に寄り添い、心と心が触れ合うように努めることが重要です。表面的な会話に留まらず、彼らの言葉に込められた思いや、言葉にならない心の声に耳を傾け、真のニーズを理解しようと努めることで、初めて深い信頼関係の芽が生まれます。
例えば、高齢者の方が昔話をされたとしましょう。一見すると、ただの思い出話に聞こえるかもしれません。しかし、その話の中にこそ、彼らの価値観や人生観、そして現在の不安や喜びが隠されていることが多いのです。じっくりと耳を傾け、相槌を打ち、共感の言葉を伝えることで、高齢者の方は「この人は自分のことを理解してくれる」と感じ、心を開いてくれるでしょう。
また、高齢者の方の気持ちを尊重することも大切です。「~しましょう」「~した方がいいですよ」といった一方的な言葉ではなく、「~したいですか?」「どうされますか?」と尋ね、彼らの意思を尊重した上で支援を提供することで、信頼関係はより強固なものとなります。信頼関係は一朝一夕に築かれるものではありません。根気強く、優しく、そして誠実に、高齢者の方々に接することで、初めて深い信頼関係が花開き、真の意味での支えとなることができるのです。

コミュニケーションの重要性

人と人との繋がりを築く上で、言葉のやり取りはとても大切です。特に、高齢の方々にとって、周りの人と気持ちを通わせることは、日々の暮らしの喜びや心の支えに繋がります。これは、単に情報を伝えるだけでなく、お互いの気持ちや考えを理解し合うことがとても大切です。
高齢になると、身体の機能が衰えたり、住む場所が変わったり、周りの人が減ったりと、様々な変化が起こります。このような変化は、人と話すこと、気持ちを伝えること、周りの状況を理解することに難しさを感じさせる場合があります。例えば、耳が遠くなると、周りの声が聞き取りにくくなり、会話についていくのが難しくなります。また、物事を思い出したり、言葉で表現したりすることが難しくなる方もいます。
高齢の方々と関わる時には、このような状況をしっかりと理解し、適切な方法で接することが重要です。例えば、耳が遠い方には、はっきりとした口調で、ゆっくりと話しかけることが大切です。早口で話したり、小さな声で話したりすると、内容が伝わりません。また、相手の目を見て話すことも、信頼関係を築く上で大切です。言葉で理解することが難しい方には、身振り手振りや絵、写真などを使って説明すると、より分かりやすくなります。表情豊かな声で話しかけたり、優しい笑顔で接したりすることも、安心感を与え、コミュニケーションを円滑にするために役立ちます。
高齢の方々一人ひとりの状況を理解し、柔軟に対応することで、心を通わせる温かいコミュニケーションを築くことができます。言葉を交わし、気持ちを共有することで、高齢の方々の暮らしはより豊かで、安心できるものになるでしょう。
| 高齢者の状況 | 対応策 | 目的/効果 |
|---|---|---|
| 耳が遠い | はっきりとした口調で、ゆっくりと話しかける。相手の目を見て話す。 | 内容を伝える。信頼関係を築く。 |
| 言葉での理解が難しい | 身振り手振りや絵、写真などを使って説明する。表情豊かな声で話しかける。優しい笑顔で接する。 | 分かりやすく説明する。安心感を与える。コミュニケーションを円滑にする。 |
| 様々な変化によるコミュニケーションの難しさ | 高齢の方々一人ひとりの状況を理解し、柔軟に対応する。気持ちを共有する。 | 心を通わせる温かいコミュニケーションを築く。暮らしを豊かで安心できるものにする。 |
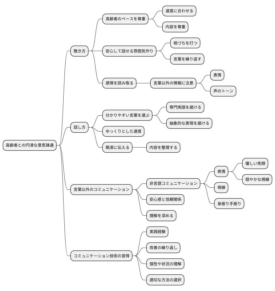
実践的な技術の習得

高齢者との円滑な意思疎通を図るためには、言葉のやり取りだけでなく、相手への配慮に基づいた実践的なコミュニケーション技術の習得が欠かせません。高齢者コミュニケーターは、単に情報を伝えるだけでなく、相手の言葉にしっかりと耳を傾け、感情に寄り添う共感的な姿勢で聴くことが重要です。
まず、「聴き方」についてですが、高齢者の話す速度や内容を尊重し、急かさずにじっくりと耳を傾ける必要があります。相づちを打ったり、時折言葉を繰り返したりすることで、相手が安心して話せる雰囲気を作り出すことも大切です。また、言葉の裏にある感情を読み取ることも意識しましょう。表情や声のトーンなど、言葉以外の情報にも注意を払うことで、真の思いを理解することに繋がります。
次に、「話し方」ですが、高齢者の理解度に合わせて、分かりやすい言葉を選び、ゆっくりとした速度で話すことが重要です。専門用語や抽象的な表現は避け、具体的な言葉で説明するように心がけましょう。また、話す内容を整理し、簡潔に伝えることも重要です。長くて複雑な説明は、高齢者にとって理解しづらい場合があります。
さらに、言葉以外のコミュニケーション方法にも目を向けるべきです。表情、視線、身振り手振りといった非言語コミュニケーションは、言葉以上に感情を伝える力を持っています。優しい笑顔や穏やかな視線は、安心感を与え、信頼関係を築く上で大きな役割を果たします。また、身振り手振りを加えることで、伝えたい内容がより明確になり、理解を深めることができます。
これらのコミュニケーション技術は、一朝一夕に身につくものではありません。日々の実践経験を通して学び、改善を繰り返すことで、より洗練された技術へと磨きがかかります。高齢者一人ひとりの個性や状況を理解し、適切なコミュニケーション方法を選択できる能力を養うことが重要です。

より深い関係性の構築

高齢者とのコミュニケーションは、ただ情報を伝えるだけでなく、心と心で触れ合うことが大切です。高齢者コミュニケーターの役割は、まさにそこにあります。高齢者の方々は、人生経験が豊富で、様々な知識や知恵を持っています。しかし、加齢とともに身体機能が低下したり、社会とのつながりが希薄になったりする中で、孤独感や不安を抱えることも少なくありません。そのような方々にとって、信頼できる話し相手、心の支えとなる存在は、生きる喜びや希望につながります。
高齢者コミュニケーターは、単なる世話をする人ではなく、高齢者の心に寄り添い、じっくりと耳を傾ける傾聴者である必要があります。高齢者の方々が何を考え、何を感じているのか、言葉の裏にある真意を汲み取ることで、より深いコミュニケーションが生まれます。笑顔で優しく接し、時には冗談を交えながら、心温まる雰囲気を作り出すことも重要です。過去の思い出や趣味、家族のことなど、高齢者の方々が話したいことを尊重し、共感しながら話を聞くことで、信頼関係は深まっていきます。
信頼関係が築かれると、高齢者の方々は心を開き、自分の思いや悩みを打ち明けてくれるようになります。高齢者コミュニケーターは、決して否定したり、批判したりすることなく、真摯に受け止め、共感を示すことが大切です。そして、必要に応じて適切な助言や情報を提供することで、高齢者の方々がより良い生活を送れるよう支援していきます。高齢者コミュニケーターとの温かい交流を通じて、高齢者の方々は安心感や生きる喜びを感じ、心豊かな生活を送ることができるようになるのです。高齢者コミュニケーターの存在は、高齢化社会においてますます重要性を増していくでしょう。

高齢者コミュニケーターの役割

進む高齢化社会において、高齢者との橋渡し役を担う高齢者コミュニケーターの役割は益々大きくなっています。高齢者コミュニケーターとは、高齢者の方々が地域で安心して暮らし続けられるよう、様々な場面で気持ちを汲み取り、伝え合うことを助ける人のことです。
高齢者コミュニケーターの活躍の場は多岐に渡ります。例えば、病院や診療所といった医療機関では、医師や看護師などの医療従事者と高齢者の間に入り、病状や治療方針について分かりやすく説明する手助けをします。また、高齢者向け住宅や老人ホームなどの介護施設では、そこで働く職員と高齢者の日々の暮らしを支えます。さらに、地域社会においても、高齢者コミュニケーターの活動は重要です。地域の集まりやイベントなどに参加し、高齢者と地域住民との交流を深めることで、高齢者が孤立することなく、地域社会の一員として生き生きと暮らせるよう支援します。
高齢者コミュニケーターの仕事は、単なる言葉のやり取りの支援だけではありません。高齢者の方々の気持ちに寄り添い、その方の思いや願いを丁寧に汲み取ることが大切です。耳が遠い、言葉が出にくいなど、高齢者の方々はそれぞれ異なるコミュニケーション上の課題を抱えている可能性があります。そのため、高齢者一人ひとりの状況を理解し、適切なコミュニケーション方法を選択する必要があります。例えば、ゆっくりと話したり、大きな声で話したり、身振り手振りを交えたり、文字や絵を使ったりと、工夫を凝らすことが求められます。
高齢者コミュニケーターは、高齢者と社会をつなぐ架け橋と言えるでしょう。高齢者の方々の声に耳を傾け、寄り添い続けることで、高齢者本人だけでなく、その家族、地域社会、ひいては社会全体の幸福に貢献していくのです。
| 役割 | 活動場所 | 仕事内容 | コミュニケーション方法 |
|---|---|---|---|
| 高齢者と社会の橋渡し役 | 医療機関(病院、診療所)、介護施設(高齢者向け住宅、老人ホーム)、地域社会 | 高齢者の気持ちを汲み取り、伝え合うことを助ける。医師や看護師などの医療従事者と高齢者の間に入り、病状や治療方針について分かりやすく説明する。介護施設の職員と高齢者の日々の暮らしを支える。地域の集まりやイベントなどに参加し、高齢者と地域住民との交流を深める。 | 高齢者一人ひとりの状況を理解し、適切なコミュニケーション方法を選択する。ゆっくり話す、大きな声で話す、身振り手振りを交える、文字や絵を使う。 |
