排便ケアの基本と介助のコツ

排便ケアの基本と介助のコツ

介護を学びたい

先生、「介護」と「介助」ってどちらも人の世話をすることですよね?でも違いがよくわからないんですが、教えていただけますか?あと、Kotってよく聞くんですけど、それも教えてほしいです。

介護の研究家

良い質問だね。「介護」と「介助」は似ているけれど少し違うよ。「介護」は、食事や入浴、排泄など、日常生活を送る上で必要なことを、その人が自分でできない部分を代わりにやってあげること。一方「介助」は、その人が自分でできることをサポートして、よりスムーズにできるように手伝ってあげることだよ。たとえば、歩行が困難な人が杖を使って歩くのを支えるのは「介助」だね。Kotは排便のことだよ。

介護を学びたい

なるほど。自分でできるかできないかがポイントなんですね。ということは、自分で服を着られないお年寄りの着替えを手伝うのは「介護」で、階段を昇るのに少し手助けするのは「介助」ということですね。Kotもわかりました!

介護の研究家

その通り!よく理解できたね。介護と介助の違いが分かると、現場での対応も変わってくるから、しっかり覚えておくと良いよ。

Kotとは。

お年寄りのお世話をする際の言葉、「介護」と「介助」の違いについて説明します。特に、排便を意味する用語「Kot」について解説します。

排便のメカニズム

排便のメカニズム

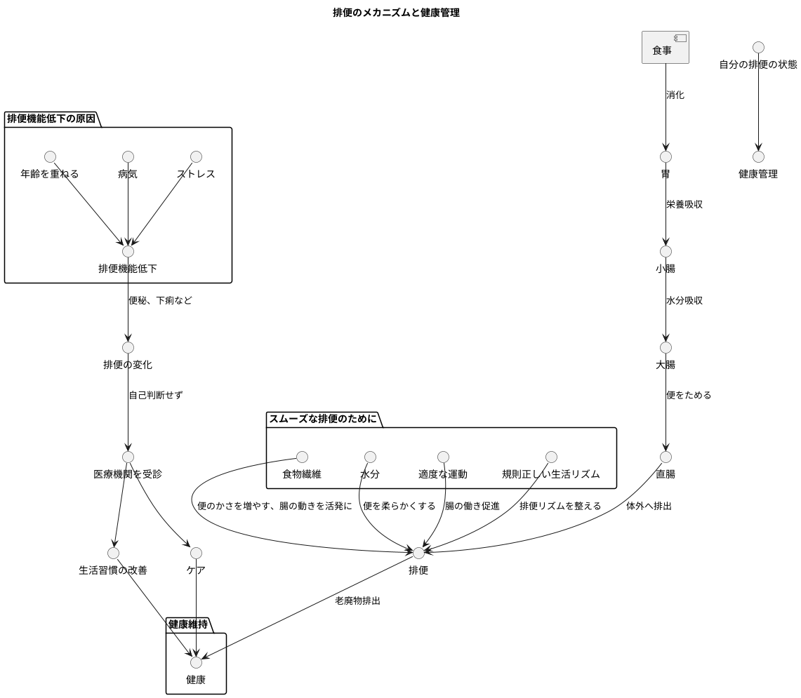
私たちは毎日、食事を通して栄養を体に取り入れています。食べたものは、まず胃で消化され、次に小腸で栄養が吸収されます。そして、残ったものが大腸に送られ、水分が吸収されて便になります。この便が直腸にたまり、一定量になると便意をもよおし、肛門から体外へ排出されるのです。これが排便のメカニズムです。

この一連の過程は、私たちの健康を保つ上でとても重要な役割を果たしています。体にとって不要な老廃物を体外へ排出することで、健康を維持しているのです。スムーズな排便のためには、食物繊維を十分に摂ることが大切です。食物繊維は便のかさを増やし、腸の動きを活発にする働きがあります。また、水分も便を柔らかくし、排出しやすくするために欠かせません。水分が不足すると、便が硬くなり、排便が困難になることがあります。さらに、適度な運動も腸の働きを促進し、排便を促す効果があります。毎日規則正しい生活リズムを送ることも、排便リズムを整える上で重要です。

しかし、年齢を重ねることや、病気ストレスなどによって、排便機能が低下することがあります。便秘がちになったり、逆に下痢を繰り返したりするなど、排便に変化が現れたら、自己判断せずに医療機関を受診しましょう。医師や看護師などの専門家に相談することで、適切な助言や治療を受けることができます。多くの場合、適切なケア生活習慣の改善によって、排便に関する悩みは解消できます。毎日の健康管理の一環として、自分の排便の状態にも気を配り、快適な毎日を送りましょう。

排便のメカニズム

排便介助の心構え

排便介助の心構え

排泄の介助は、単に身体的なお手伝いをするだけでなく、その方の尊厳を守る大切な行為です。排泄は、とても個人的なことであり、介助を受ける側は恥ずかしさや不安を抱えていることが少なくありません。ですから、介助をする私たちは、常に相手の方の気持ちを理解し、思いやりを持って接することが大切です。

まず、介助を始める前には、必ず優しく声をかけ、これから何をするのかを丁寧に説明しましょう。「失礼します」「お手伝いさせていただきますね」といった言葉をかけるだけでも、相手の方は安心感を抱くことができます。また、排泄の介助は、相手の方のペースに合わせて行うことが重要です。急かしたり、無理強いしたりすることは絶対に避け、落ち着いた雰囲気の中で、ゆっくりと時間をかけて介助を進めましょう。

介助中は、相手の方のプライバシーに配慮することも忘れてはいけません。カーテンや仕切りなどを使い、周りの目を気にせず排泄できる環境を整えましょう。また、身体を必要以上に露出させないよう、タオルや衣類で適切に覆うことも大切です。介助中は、相手の方の様子をよく観察し、排泄の状態に変化がないか、痛みや不快感を訴えていないかなど、常に気を配りましょう。もし、いつもと様子が違うと感じたり、少しでも気になることがあれば、すぐに医師や看護師に報告することが大切です。

排泄の介助を通して、私たち介助者は、相手の方と信頼関係を築くことができます。優しい言葉、温かい手、そして思いやりのある行動は、相手の方の心に安心感と安らぎを与えます。日々の介助の中で、相手の方の気持ちに寄り添い、丁寧な対応を心掛けることで、より良い関係を築き、スムーズな介助へと繋げることができるでしょう。焦らず、一人ひとりの尊厳を大切にし、心を込めた介助を心掛けていきましょう。

排泄介助のポイント 具体的な行動
尊厳を守る 相手の方の気持ちを理解し、思いやりを持って接する
事前説明 優しく声をかけ、これから何をするのかを丁寧に説明する(例:「失礼します」「お手伝いさせていただきますね」)
ペース 相手の方のペースに合わせて行う。急かしたり、無理強いしたりしない。落ち着いた雰囲気の中で、ゆっくりと時間をかける。
プライバシー配慮 カーテンや仕切りなどを使い、周りの目を気にせず排泄できる環境を整える。身体を必要以上に露出させないよう、タオルや衣類で適切に覆う。
観察 相手の方の様子をよく観察し、排泄の状態に変化がないか、痛みや不快感を訴えていないかなど、常に気を配る。いつもと様子が違う、少しでも気になることがあれば、すぐに医師や看護師に報告する。
信頼関係 優しい言葉、温かい手、思いやりのある行動で、安心感と安らぎを与える。相手の方の気持ちに寄り添い、丁寧な対応を心掛ける。
心構え 一人ひとりの尊厳を大切にし、心を込めた介助を心掛ける。

介助方法

介助方法

排泄の介助には、一人ひとりの状態に合わせた様々な方法があります。まず、自力でトイレに行ける方には、トイレまでの移動を支える誘導を行います。歩行が難しい場合には、杖や歩行器を使ったり、介助者の腕や肩を支えにしてゆっくりと移動します。トイレ内では、衣服の着脱や便座への移動、立ち上がりなどの動作をサポートします。

自力でトイレに行くことが難しい方には、ポータブルトイレを使用する方法があります。ベッドサイドにポータブルトイレを設置し、移乗を介助します。使用後は、速やかに汚物を処理し、清潔に保ちます。また、ポータブルトイレを使うことで、プライバシーを守りながら排泄することができますので、精神的な負担の軽減にも繋がります。

寝たきりの方には、おむつの交換を行います。おむつ交換は、皮膚のトラブルを防ぐ上で非常に重要です。おむつ交換の前に、必ず手を洗い、清潔な手袋を着用します。汚れたおむつを丁寧に外し、皮膚を清潔に拭き取ります。新しいおむつを装着する際は、しわや隙間がないように注意し、ぴったりと体にフィットさせます。おむつ交換後も、手を洗うことを忘れずに行います。

どの介助方法を行う場合でも、清潔を保ち、感染症を予防することが大切です。手袋やエプロン、必要に応じてマスクやゴーグルなどを着用し、使用後は適切に処理します。排泄物の処理も、施設の決まりに従って適切に行います。排泄介助は、単に身体的なケアだけでなく、心のケアでもあります。介助を受ける方の気持ちに寄り添い、プライバシーを尊重しながら、安心で快適な排泄を支えることが重要です。そのためにも、身体状況や生活環境を理解し、常に知識と技術の向上に努め、より良い介助を提供できるよう心掛けましょう。

状態 介助方法 ポイント
自力でトイレに行ける トイレへの誘導、衣服の着脱介助、便座への移動介助、立ち上がり介助 杖や歩行器の使用、介助者の腕や肩を支えにする
自力でトイレに行くのが難しい ポータブルトイレの使用、移乗介助、汚物処理 プライバシーの確保、精神的負担の軽減
寝たきり おむつ交換 皮膚のトラブル予防、清潔な手袋着用、しわや隙間のない装着
全般 清潔保持、感染症予防 手袋、エプロン、マスク、ゴーグル着用、プライバシー尊重、安心で快適な排泄、身体状況・生活環境の理解、知識・技術の向上

よくある排便の悩み

よくある排便の悩み

排便に関する困りごとは、多くの人が経験する身近な悩みです。その中でも特に多いのが便秘と下痢です。

便秘とは、排便の回数が少ない、または便が硬く排便が困難な状態を指します。3日に一度以下しか排便がない、残便感がある、お腹が張って苦しいなどの症状が現れます。原因としては、水分や食物繊維の不足、運動不足、排便を我慢する習慣、ストレス、加齢による腸の働きの低下、病気など様々な要因が考えられます。

一方、下痢は水分を多く含んだ軟らかい便が頻繁に出る状態です。通常よりも排便回数が多い、腹痛や吐き気を伴う、便に血が混じるといった症状が現れます。原因としては、食中毒ウイルス性胃腸炎などの感染症、冷えストレス、特定の食品に対するアレルギーなどが挙げられます。

これらの症状を改善するには、まず日常生活を見直すことが重要です。水分をこまめに摂り、食物繊維を豊富に含む野菜や果物、海藻などを積極的に食事に取り入れましょう。適度な運動も、腸の動きを活発にするのに役立ちます。また、便意を感じたら我慢せず、すぐにトイレに行く習慣を身につけましょう。毎日決まった時間にトイレに行くことで、排便のリズムを整えることも効果的です。

これらの対策を試みても症状が改善しない場合、または症状が重い場合は、自己判断で市販薬を使用せず、医療機関を受診することが大切です。医師の診察を受け、適切な治療を受けることで、症状の悪化を防ぎ、健康な状態を取り戻すことができます。医師の指示に従わず、自己判断で市販薬を服用すると、予期せぬ副作用が生じる可能性もあるため、注意が必要です。

症状 定義 症状 原因 改善策
排便の悩み 便秘 排便回数が少ない、便が硬く排便が困難、残便感、お腹の張り 水分・食物繊維不足、運動不足、排便我慢、ストレス、加齢、病気 水分摂取、食物繊維摂取、適度な運動、便意我慢しない、規則的な排便習慣
改善しない場合、医療機関受診
下痢 水分を多く含んだ軟らかい便が頻繁に出る、腹痛、吐き気、血便 食中毒、ウイルス性胃腸炎、冷え、ストレス、アレルギー

排便と健康

排便と健康

毎日の生活の中で、排便は健康のバロメーターと言えるほど重要な役割を担っています。規則正しく、そして快適な排便は、心身ともに健康な状態を保つ上で欠かせません。毎日欠かさず排便の状態を観察することで、自身の健康状態を把握することができます。

理想的な排便は、毎日決まった時間帯に、無理なくスムーズに行われることです。バナナのような形状で、色は黄土色から茶褐色、適度な硬さを持つ便が理想的と言えます。しかし、排便のリズムや便の状態は、食事の内容や生活習慣、体調によって変化します。一時的な変化であれば心配ありませんが、排便の回数や便の形状、色、臭いなどに変化が続く場合は、体の不調のサインかもしれません。例えば、便秘が続いたり、便が硬くて量が少ない場合は、食物繊維や水分の不足が考えられます。反対に、下痢が続く、便が水のように軟らかい場合は、消化器系の感染症などが疑われます。また、便の色が黒っぽかったり、血が混じっている場合は、消化管出血の可能性もあるため、注意が必要です。

これらの変化に気づいたら、一人で悩まずに、早めに医師や看護師などの医療専門家に相談することが大切です。自己判断で市販薬を服用するのではなく、適切な検査と治療を受けることで、早期発見・早期治療につながります。

健康的な排便を維持するためには、日頃から規則正しい生活習慣を心がけることが重要です。バランスの良い食事を摂り、食物繊維や水分を十分に補給しましょう。適度な運動は、腸の動きを活発にし、排便を促す効果があります。また、ストレスを溜め込まないことも大切です。十分な睡眠を確保し、心身ともにリラックスできる時間を作るように心がけましょう。

排便に関する悩みや不安は、誰しも抱えるものです。家族や医療専門家に相談することで、心も体も軽くなるはずです。排便について正しい知識を持ち、日頃から健康管理に気を配ることで、快適な毎日を送りましょう。

項目 詳細
理想的な排便 毎日決まった時間帯に、無理なくスムーズ。バナナ状で、色は黄土色から茶褐色、適度な硬さ。
排便への影響因子 食事の内容、生活習慣、体調
排便の変化と不調のサイン 便秘:食物繊維や水分の不足の可能性
下痢:消化器系の感染症などの可能性
黒い便・血便:消化管出血の可能性
排便の異変時の対応 一人で悩まず、早めに医師や看護師などの医療専門家に相談。自己判断で市販薬を服用しない。
健康的な排便のための対策 規則正しい生活習慣、バランスの良い食事、食物繊維と水分の十分な補給、適度な運動、ストレスを溜め込まない、十分な睡眠